C4D动力学 模拟刚体标签介绍(上)
来源:网络收集 点击: 时间:2024-07-21【导读】:
C4D的动力学引擎还是很棒的,它可以快速的模拟出一些逼真的场景,而刚体呢,更是最常用到的工具,这边经验就介绍其中的部分选项(肯定有下半部分啦)。如果这个经验对您有帮助请点赞、投票,谢谢!工具/原料moreC4D任意版本+任意可以运行该软件的电脑基本部分1/3分步阅读
3/3
重力调整1/2
2/2
密度调节1/2
2/2
动力学属性1/4
2/4
3/4
4/4
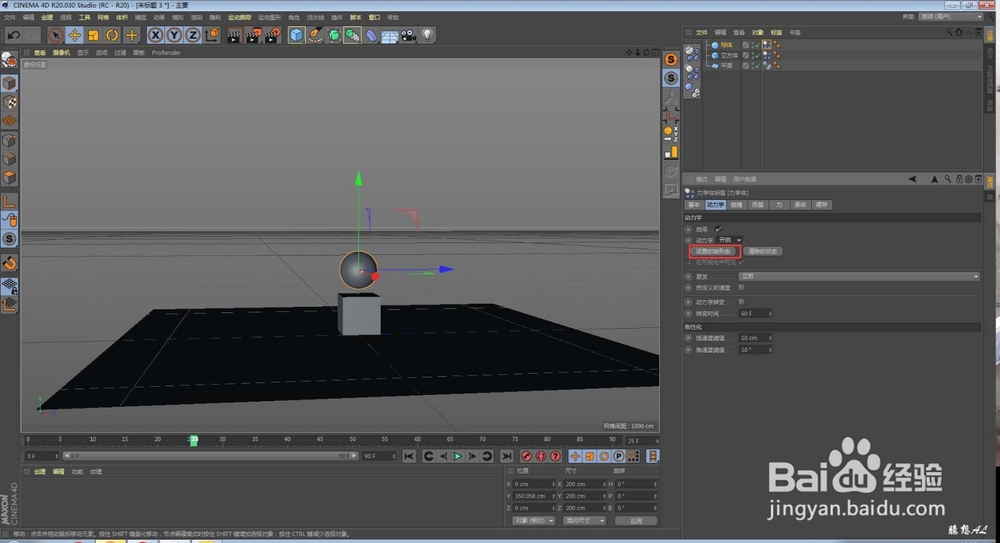
从最简单的图形入手,创建一个平面,一个圆锥
2/3给平面添加碰撞体,圆锥添加刚体;碰撞体就是与要模拟的物体产生交互的媒介,而且碰撞后不会产生位移;刚体就是模拟自然界的硬质物体比如石头
3/3开启时间轴,物体就开始自然下落了。C4D模拟出来的效果基本上就是在现实中出现的结果
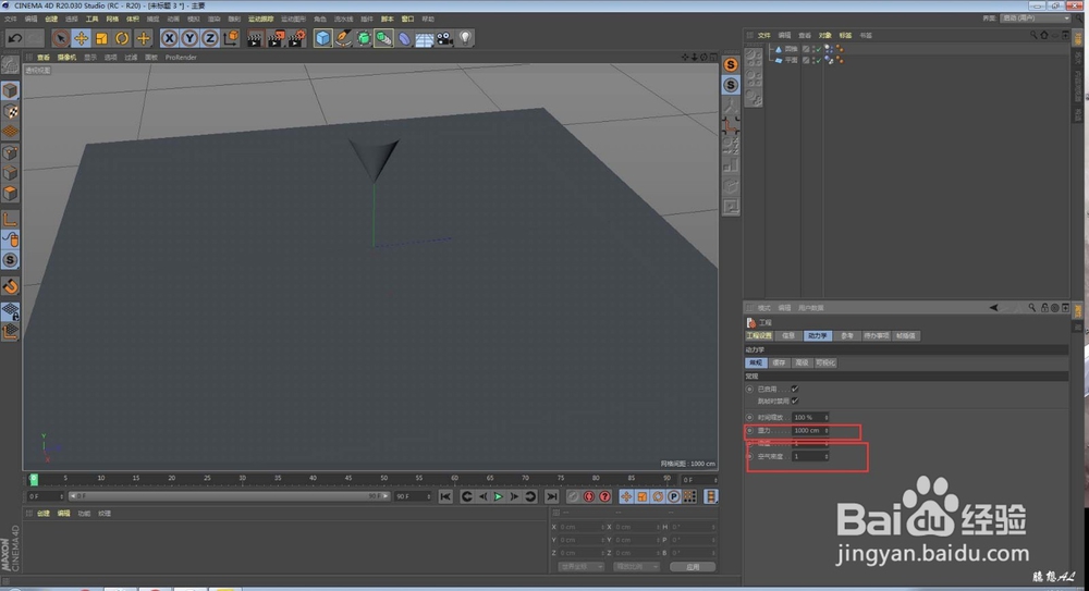
重力调整1/2C4D是可以调节重力的,你设置重力参数使某些轻的物体下落更真实。当然控制下落速度的不止这一个;按照图示进行操作
2/2重力为零的时候就是真空了
密度调节1/2物体创建的时候默认的密度都是相同的,正常下落的时候小球就是稳稳的停在方块上的
2/2我把密度调高之后,可以看到,方块被打飞了;
动力学属性1/4最上边的就是是否启用这个标签这个没啥好介绍的;我要讲的就是设置初始状态这个选项,开启时间轴在某个时间段暂停,按下这个按钮并回到首帧,可以看到小球就在设定的位置

2/4激发状态这个地方有好多选项;
立即:点开时间轴就开始模拟
在锋速:在给他初速度的时候开始模拟。就是转化为可控的了
碰撞:有其他的刚体碰到它之后开始模拟
最后的就很复杂暂时用不到
3/4初速度就是给物体一个力,但是这个力用完之后就没有了。如何产生一个持久的力以后有机会讲
4/4这是剩下的部分
注意事项如果你有解决不了的问题可以点一下关注私信我,说不定我就解决了呢
软件C4D刚体模拟标签版权声明:
1、本文系转载,版权归原作者所有,旨在传递信息,不代表看本站的观点和立场。
2、本站仅提供信息发布平台,不承担相关法律责任。
3、若侵犯您的版权或隐私,请联系本站管理员删除。
4、文章链接:http://www.ff371.cn/art_984499.html
订阅